
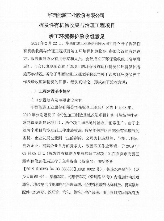
pa¼¯ÍŹÙÍøÈë¿Ú
2024Äê¶ÈÇéÐÎÐÅÏ¢¹ûÕæÄÚÈÝ
Ò»¡¢»ù´¡ÐÅÏ¢£º
1¡¢µ¥Î»Ãû³Æ£ºpa¼¯ÍŹÙÍøÈë¿Ú
2¡¢ÄÉ˰ÈËʶÓÖÃû£º91510300762306858F
3¡¢¹«Ë¾ÈÏÕæÈË£ºÀèÈʳ¬
4¡¢Éú²úµØÖ·£º×Ô¹±Êаå²Ö¹¤ÒµÔ°ÇøÈÙ´¨Â·66ºÅ/×Ô¹±Êаå²Ö¹¤ÒµÔ°ÇøÁúÏç´óµÀ68ºÅ
5¡¢ÁªÏµ·½·¨£º0813-4735693
6¡¢Éú²úı»®ÄÚÈÝ£º¹øÂ¯²¿¼þ
7¡¢Éú²úı»®¹æÄ££º20000¶Ö
8¡¢ÐÐÒµÖֱ𣺹øÂ¯¼°¸¨Öú×°±¸ÖÆÔì
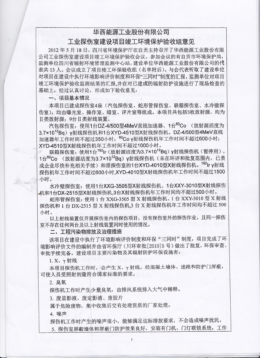
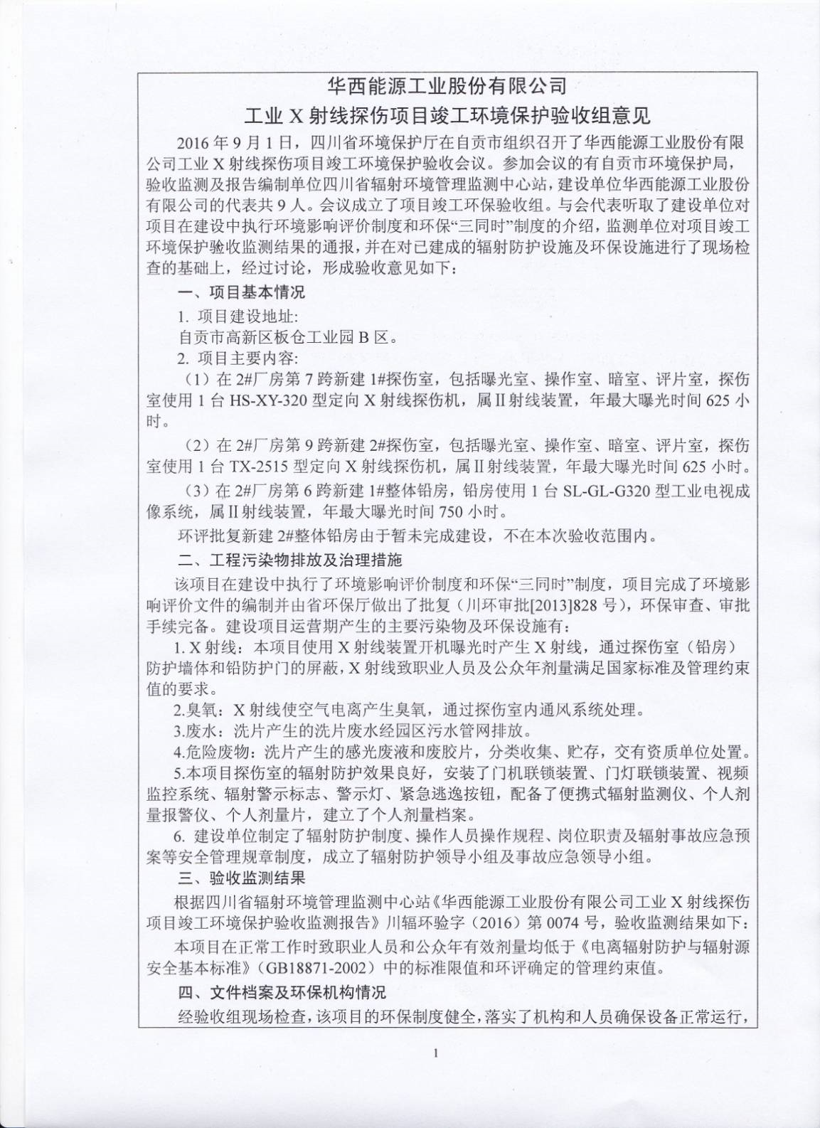
¶þ¡¢ÅÅÎÛÐÅÏ¢£º
£¨1£©ÅÅÎÛÔÊÐíÖ¤Õý±¾£¨2024Äê5ÔÂ×¢Ïú£©

£¨2£©ÅÅÎ۹ҺŻØÖ´£¨2024Äê5ÔÂÅÅÎÛÔÊÐí֤עÏúºó±ä»»ÎªÅÅÎ۹Һţ©

Èý¡¢·ÀÖÎÎÛȾÉèÊ©µÄ½¨ÉèºÍÔËÐÐÇéÐΣº
1¡¢ÎÛȾÎïÖÎÀíÉèÊ©Ã÷ϸ
ÐòºÅ | ÎÛȾÎïÃû³Æ | ÎÛȾÎïÖÎÀíÉèÊ© | ÊÂÇé״̬ | ±¸×¢ |
1 | ·ÏË® | 100m?»¯·à³Áµí³Ø | Õý³£ | |
2 | º¸½ÓÑ̳¾ | º¸½ÓÑ̳¾Îü³¾Æ÷ | Õý³£ | |
3 | ·Û³¾ | Á½Ì¨²¼´ü³ý³¾Æ÷ | Õý³£ | |
4 | »Ó·¢ÐÔÓлúÎï | »îÐÔ̼Îü¸½×°Öà | Õý³£ | 100%ʹÓÃË®ÐÔÆáÈ¡´úÓÍÐÔÆá |
5 | »Ó·¢ÐÔÓлúÎï | »îÐÔ̼Îü¸½+´ß»¯È¼ÉÕ×°Öà | Õý³£ | 100%ʹÓÃË®ÐÔÆáÈ¡´úÓÍÐÔÆá |
2¡¢Äê¶ÈÇéÐμà²â±¨¸æ
¢Å¡¢ÎÛȾÎï×ÔÐмà²â±¨¸æ
¢Æ¡¢·øÉ䳡ºÏÇéÐμà²â±¨¸æ
Ïê¼û¸½¼þ1£º2023Äê8ÔÂ~2024Äê7ÔÂÎÛȾÎï×ÔÐмà²â±¨¸æ
Ïê¼û¸½¼þ2£º2024Äê¶È·øÉ䳡ºÏÇéÐμà²â±¨¸æ
ËÄ¡¢½¨ÉèÏîÄ¿ÇéÐÎÓ°ÏìÆÀ¼Û¼°ÆäËûÇéÐα£»£»£»£»£»¤ÐÐÕþÔÊÐíÇéÐΣº
1¡¢½¨ÉèÏîÄ¿ÇéÐÎÓ°ÏìÆÀ¼Û


















































Î塢ͻ·¢ÇéÐÎʹÊÓ¦¼±Ô¤°¸


Ïê¼û¸½¼þ2£ºpa¼¯ÍŹÙÍøÈë¿ÚÍ»·¢ÇéÐÎʹÊÓ¦¼±Ô¤°¸ÄÚÈÝ
Áù¡¢ÐÐÕþ´¦·Ö¼°Õû¸ÄÇéÐα¨¸æµÈÐÅÏ¢
ÎÞ